欢迎您访问长阳土家族自治县博物馆网站!
网站首页
长阳历史
本馆概况
本馆简介
馆长致辞
展览介绍
巴人之源展览
佷阳瑰宝展览
文化长阳展览
彭秋潭纪念展览
香炉石遗址展览
长阳革命斗争史展览
长阳英烈事迹展览
文物保护
馆藏文物
不可移动文物
数字博物馆
政策法规
文博研究
文博动态
学术成果
人才工作
服务指南
参观指南
联系我们
文博动态
学术成果
文博动态
当前位置:
首页
>
文博研究
>
文博动态
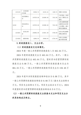
2024年度长阳土家族自治县博物馆部门决算分析报告